Código QR
miMind - Easy Mind Mapping

miMind - Easy Mind Mapping

26.2.23 por CryptoBees
(0 Análises) fevereiro 28, 2026
miMind - Easy Mind Mapping miMind - Easy Mind Mapping miMind - Easy Mind Mapping miMind - Easy Mind Mapping miMind - Easy Mind Mapping miMind - Easy Mind Mapping

Última Versão

Versão
26.2.23
Atualização
fevereiro 28, 2026
Desenvolvedor
CryptoBees
Categorias
Internet
Plataformas
Android
Instalações
0
Licença
Free
Nome do Pacote
com.cryptobees.mimind
Visitar Página

Mais Sobre miMind - Easy Mind Mapping

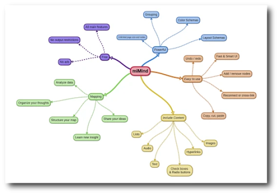
miMind é uma ferramenta poderosa para organizar seus pensamentos, criar esquemas e compartilhar ideias. Desenvolva desde listas simples até conceitos de engenharia complexos. Explore dezenas de layouts, cores, formas e padrões. Exporte seus mapas para imagens, PDFs, texto ou XML, facilitando a colaboração e a comunicação de suas ideias.
MiMind transforma suas ideias mais complexas em representações visuais claras e estruturadas. Desenhado para ser o seu parceiro definitivo na organização de pensamentos, planeamento de projetos e no estímulo à criatividade, este instrumento digital oferece uma abordagem revolucionária para a gestão de informação. Com uma interface notavelmente intuitiva e fácil de usar, otimizada tanto para smartphones quanto para tablets, MiMind convida qualquer pessoa – de estudantes a profissionais, de artistas a empreendedores – a explorar o potencial ilimitado da visualização de dados e conceitos. A Cryptobees desenvolveu MiMind para ser acessível, potente e livre de distrações, proporcionando uma experiência imersiva e focada.

Com MiMind, a liberdade de expressão é inigualável. Construa redes topológicas, árvores de decisão, fluxogramas complexos ou simplesmente capture notas rápidas com uma flexibilidade surpreendente. A ferramenta oferece um vasto leque de esquemas de layout e a capacidade de incorporar linhas, curvas e diversas formas geométricas – quadrados, círculos, hexágonos e muito mais – para detalhar cada conceito. Adicionalmente, o suporte para formatação de texto avançada e a possibilidade de anexar imagens, áudios e memórias transformam cada mapa mental num repositório rico e multimédia dos seus pensamentos. O MiMind foi concebido para se adaptar à sua maneira de pensar, e não o contrário.

A versatilidade do MiMind estende-se a inúmeras aplicações práticas. Utilize-o para planeamento de projetos em casa, no trabalho ou em negócios, crie listas de tarefas e compras, organize viagens ou desenvolva roteiros para escrita criativa. Mantenha o foco em seus objetivos, analise dados qualitativos e gerencie orçamentos com a clareza visual que só MiMind pode oferecer. Para maior conveniência e segurança, o MiMind integra-se perfeitamente com serviços de armazenamento na nuvem como Google Drive e Dropbox, permitindo não só guardar as suas criações mas também importar arquivos com facilidade. Funções essenciais como copiar, colar, duplicar, desfazer/refazer, expandir/colapsar, zoom e arrastar-e-soltar garantem uma edição fluida e eficiente, salvando automaticamente o seu progresso ao sair. A compatibilidade com arquivos Freemind expande ainda mais suas possibilidades.

Avalie a Aplicação

Adicionar Comentário e Análise

Análises de Utilizadores

Baseado em 0 análises
5 Estrela
0
4 Estrela
0
3 Estrela
0
2 Estrela
0
1 Estrela
0
Adicionar Comentário e Análise
Nunca partilharemos o seu e-mail com ninguém.